湖南疾控发布最新提醒!
2022-08-05 10:07:46
来源:湖南疾控 | 编辑:李彤 | 作者:湖南疾控
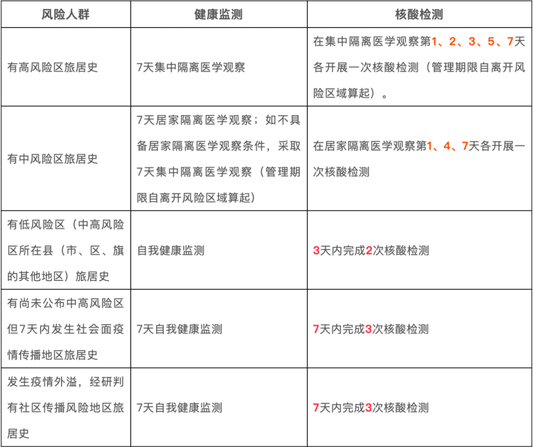
近期海南三亚、新疆伊犁、广西北海、甘肃兰州、内蒙古锡林郭勒等旅游城市和广东深圳、广西崇左、云南普洱等陆地边境口岸城市陆续出现本土疫情,全国疫情防控形势依然严峻复杂。为科学精准防控疫情,严防疫情输入,保障广大群众身体健康,湖南省疾控中心温馨提示如下:一、对7月23日以来有新疆维吾尔自治区伊犁哈萨克自治州伊宁市、伊宁县、霍尔果斯市、可克达拉市,7月24日以来有内蒙古自治区锡林郭勒盟二连浩特市、海南三亚市,7月29日以来有浙江省金华市义乌市,7月30日以来有海南儋州市、陵水县、临高县,7月31日以来有重庆市合川区、沙坪坝区、九龙坡区旅居史入(返)湘人员,应在第一时间主动向所在村(社区)及单位、入住酒店报备,主动配合辖区做好信息登记、核酸检测和健康监测等防控工作。二、近期有外出旅行计划的人员,请密切关注全国疫情发生地区公布的病例和无症状感染者流调轨迹信息和中高风险区信息动态,尽量避免前往有本土疫情的地区。出行前提前通过中国政府网及国务院客户端小程序查询目的地的最新疫情防控政策,主动配合当地疫情防控措施,途中做好个人防护。三、入(返)湘人员提前1天向居住地所在社区(村)及单位进行报备,通过登陆湖南居民健康卡中的“入湘报备”微信小程序,进行“入(返)湘人员报备登记”。有涉疫风险的人员要立即向社区(村)、住宿宾馆和单位报告,配合落实相关防控措施。四、所有入(返)湘人员应提前报备,持48小时内核酸检测阴性证明入湘。无48小时内核酸检测阴性证明的,在第一入湘口采取“即采即走”措施进行核酸检测。有疫情的省份入(返)湘人员除执行以上措施外还需在第一入湘口实施落地检。五、出现发热、干咳、乏力、咽痛、嗅(味)觉减退、腹泻等新冠可疑症状者、健康码“黄码”等人员要履行个人防护责任,主动配合健康监测和核酸检测,在未排除感染风险前不出行。六、严格落实“戴口罩、勤洗手、常测温、少聚集”等个人防护措施,养成良好的个人卫生习惯。一旦出现发热、咳嗽、乏力等症状,应做好个人防护,立即前往医疗机构发热门诊就诊,避免乘坐公共交通工具。七、倡导所有公众严格按照《公民防疫基本行为准则》要求,积极配合落实各项疫情防控措施。符合条件的公众应全程接种新冠病毒疫苗,完成全程免疫满6个月的公众进行加强免疫。

作者:湖南疾控
责编:李彤
来源:湖南疾控