2022-09-23 19:43:25
来源:郴州疾控 | 编辑:朱洁莹 | 作者:刘勋 李莎莎
9月22日,娄底市新化县在外省返乡闭环转运集中隔离人员中发现5例新冠病毒阳性感染者。近期,宁夏回族自治区中卫市、银川市、吴忠市相继报告新发疫情;贵州省贵阳市、毕节市疫情仍在进展;西藏、新疆疫情外溢风险仍持续存在。当前国内疫情形势仍严峻复杂,国庆假期临近,人员流动增加,发生聚集性疫情和跨地区疫情传播的风险也随之增加。为保障广大市民身体健康,郴州市疾控中心提醒:
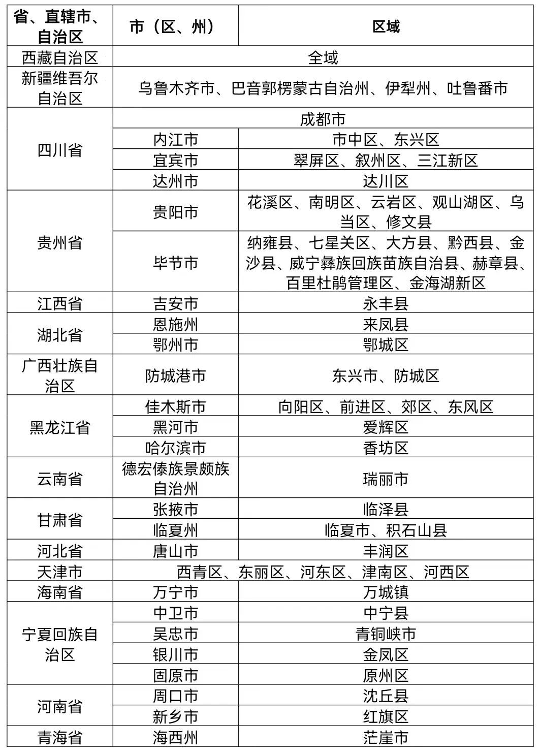
所有从外省入(返)郴人员至少提前1天向所在社区(村)、工作单位或居住宾馆酒店报备,同时通过登陆湖南居民健康卡中的“入湘报备”微信公众号,进行“入(返)湘人员报备登记”。尤其是近10天以来有西藏、宁夏等地区(详见下表)旅居史人员,以及近10天有国内中高风险区所在区/县/市或有本土疫情发生区/县/市旅居史的入(返)郴人员,请立即向所在社区(村)、工作单位或居住宾馆酒店报告,配合落实核酸检测等相关防疫措施。对瞒报、谎报个人行程和健康状况的,将可能被依法追究法律责任。

国庆假期提倡广大居民就地过节,尽量减少跨地市出行,避免大范围流动引发的疫情传播风险。不前往中、高风险地区及所在县(市、区、旗),非必要不前往中、高风险地区所在地市的其他县(市、区、旗)及有本土疫情的地区。如有必要出行的,请提前了解目的地的最新疫情防控政策,主动配合当地疫情防控措施,途中做好个人防护。从外省入(返)郴人员须查验48小时内核酸检测阴性证明,入(返)郴后实行3天2检。在第2次核酸检测阴性结果出来前,非必要不参加聚集性活动、不进入人员密集的公共场所,避免乘坐公共交通工具。国内高、中、低风险地区入(返)郴人员按照《新型冠状病毒肺炎防控方案(第九版)》的要求落实管控措施;7天内有一定范围社区传播或已实施大范围社区管控措施的县区旅居史的入(返)郴人员,实施7天隔离医学观察。全市11个县市区城区所有人员,以7天为一个周期至少完成一次核酸检测,请市民关注核酸检测通告(详见>>郴州城区(学校)继续开展免费核酸检测),配合进行核酸采样。出行旅客须持48小时内核酸检测阴性证明乘坐飞机、高铁、列车、跨省长途客运汽车、跨省客运船舶等交通工具;持72小时内核酸检测阴性证明入住宾馆、酒店和进入旅游景区及经营性密闭场所。

作者:刘勋 李莎莎
责编:朱洁莹
来源:郴州疾控