2022-09-30 10:19:33
来源:郴州疾控 | 编辑:朱洁莹 |
近期,我国疫情仍然呈现点多、面广、持续时间长且局部反弹态势。西藏、新疆疫情外溢风险持续存在,宁夏、贵州、黑龙江疫情仍在进展期,天津疫情再次反弹,社区传播风险较高。9月以来省内累计报告外省输入及其关联新冠病毒阳性感染者23例,外防输入压力持续存在。当前国庆假期临近,人员流动性大,疫情传播风险增加。为严防疫情输入我市,切实保障广大市民生命安全和身体健康,郴州市疾控中心特再发疫情防控提醒:
国庆假期提倡在本地过节休假,减少跨地市、跨省出行,不要前往中高风险区所在县(市、区),非必要不前往中高风险区所在地市的其他县(市、区)及有本土疫情的地区。如有必要出行的,请提前了解目的地的最新疫情防控政策,主动配合当地落实疫情防控措施,途中做好个人防护。
所有从外省入(返)郴人员至少提前1天向所在社区(村)、工作单位或居住宾馆酒店报备,同时通过登陆湖南居民健康卡中的“入湘报备”微信公众号,进行“入(返)湘人员报备登记”。
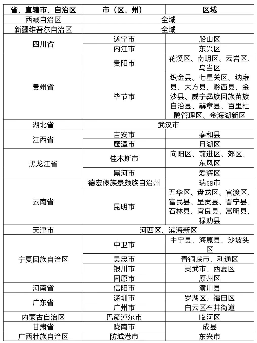
所有从外省入(返)郴人员须查验48小时内核酸检测阴性证明,入(返)郴后实行3天2检。在第2次核酸检测阴性结果出来前,非必要不参加聚集性活动、不进入人员密集的公共场所,避免乘坐公共交通工具。国内高、中、低风险地区入(返)郴人员按照《新型冠状病毒肺炎防控方案(第九版)》的要求落实管控措施;7天内有一定范围社区传播或已实施大范围社区管控措施的县区旅居史的入(返)郴人员,实施7天隔离医学观察;7天内有社区传播风险的县区或临时性静态管理区域旅居史的入(返)郴人员,实施3天隔离医学观察和4天居家健康监测。乘坐飞机、高铁列车、跨省长途客运汽车、跨省客运船舶等交通工具须持有48小时内核酸检测阴性证明。入住宾馆、酒店和进入旅游景区等人流密集场所时,须配合查验健康码和72小时内的核酸检测阴性证明。全市11个县市区城区所有人员,以7天为一个周期至少完成一次核酸检测。近10天有国内中高风险区所在区/县/市或有本土疫情发生区/县/市旅居史的,特别是有西藏、新疆、宁夏等地区(详见下表)旅居史的入(返)郴人员,请立即向所在社区(村)、工作单位或居住宾馆酒店报告,配合落实核酸检测等相关防疫措施。对瞒报、谎报个人行程和健康状况的,将可能被依法追究法律责任。


责编:朱洁莹
来源:郴州疾控