一地2所学校发现阳性学生,已有班级停课!
2023-02-20 13:13:39
来源:浙江日报 | 编辑:何慧 |
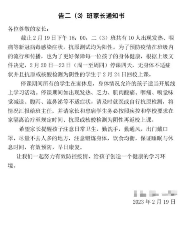
19日晚上,杭州多个家长群中流传着一张西湖区某公办小学二(3)班的家长通知书。通知书显示,截至2月19日下午18:00,二(3)班共有 10人出现发热、咽痛等新冠病毒感染症状,抗原测试均为阳性。该通知称,为了预防疫情在班级内的流行和传播,也为了更好保障每一位孩子的身体健康,根据上级文件决定,2月20日—23日(周一至周四)停课四天,无身体不适症状并且抗原或核酸检测为阴性的学生于2月24日回校上课。而另一条消息也在各个家长群不断扩散:拱墅区一所公办初中已有多个班级出现多人新冠感染,而且感染的大多是此前没阳过的学生。两所中小学的相关负责人或就读家长证实这两条消息都属实。据该所西湖区公办小学相关负责人介绍,目前学校已经按照相关部门的要求做好后续安排,各项工作也正在有条不紊地进行,请家长们不要恐慌。新冠病毒“乙类乙管”后,这可能会成为新常态。虽然消息是真的,但家长们确实不必太恐慌。部分家长觉得,身边已经好一阵没有人感染新冠病毒,新冠不是已经“消失”了吗?怎么又突然出现在杭州的中小学?实际上,根据中国疾控中心2月18日最新发布的《全国新型冠状病毒疫情情况》,新冠感染者虽然已大幅降低,但是新冠感染人数仍然存在,每天新增感染者在5000例以上。著名公共卫生与流行病学专家曾光教授2月19日在接受人民日报健康客户端采访时表示,新冠并没有完全消失,只是进入低水平流行阶段,还需要加强监测,每个个体仍需要继续做好必要的防护措施。广州医科大学附属市八医院感染病中心首席专家蔡卫平2月18日接受人民日报健康客户端采访时也表示,我国在前段时间已经有较多人群被感染,形成了一定的群体免疫,所以目前不太可能引起新一波的流行。因此,杭州个别学校出现多个班级或者多个学生感染新冠病毒,也是正常现象,并不代表新一波流行的开始。而且眼下甲流、诺如病毒感染也进入多发期。即便孩子出现发烧等症状,也不一定是新冠病毒感染,建议家长第一时间测一下抗原。

责编:何慧
来源:浙江日报