郴州公安聚焦群众急难愁盼
推出身份证加急办理举措
全力服务全市莘莘学子
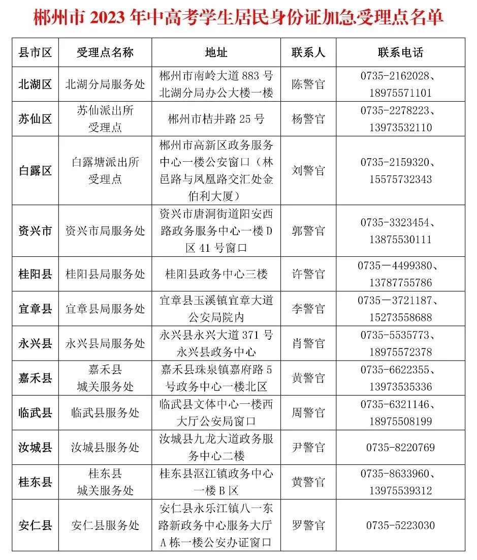
即日起至2023年6月20日,我市中高考学生居民身份证遗失、损坏或到期的,可持户口簿(居民身份证复印件或户口所在地派出所出具的户籍证明原件)、学生证(或准考证、学籍证明、学校证明、中考高考报名表),到各县市区公安机关居民身份证受理点(名单附后),申请补领换领居民身份证,并办理邮政速递手续。考生在我市公安机关办理过登记指纹居民身份证且证件遗失或损坏的,还可以登录“湖南公安服务平台”微信公众号,网上申请补换领居民身份证。
公安机关自受理之日起,在5个工作日内制证并移交邮政速递寄送给考生或由考生到办证点自取。对于考前遗失证件,需紧急补办的,请及时拨打绿色通道服务热线:0731—96305。





居民身份证网上补领流程

↓ ↓ ↓

↓ ↓ ↓

符合网上补换领条件的申请人
↓ ↓ ↓


公安机关检测照片不收取任何费用


公安机关提醒
已领居民身份证考生
要检查证件是否在有效期内
并到就近受理点核验可否机读
确保考试期间证件正常使用
END


责编:何慧
来源:郴州公安
《政府工作报告》全文发布
省委管理干部任前公示公告
勿忘!这些数字,是中国人心里无法愈合的伤疤
习近平在越南媒体发表署名文章
关于越南,一图了解→
习近平会见欧洲理事会主席米歇尔和欧盟委员会主席冯德莱恩
总书记上海行|记者手记:一以贯之的初心和深情
时习之丨构建新发展格局、推动高质量发展 习近平地方考察调研强调科技创新
下载APP
分享到